Lizenzprüfung

zum Anfang  zurück  weiter

 

 

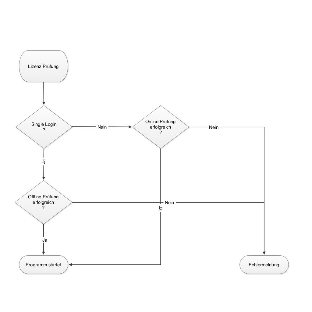
Die Lizenzprüfung läuft beim Start des Programms in folgenden Schritten ab:

 

- Single Login Versionen sind nur Offline verfügbar.

 

- Standardversionen werden zunächst Online geprüft. Wenn diese fehlschlägt, wird nach einer Offline Lizenz gesucht.

 

AblaufLizenzpruefung